美国“加密周”暗流涌动:一场8小时的投票,稳定币相关法案签署;特朗普起诉默多克和新闻集团索赔100亿美元;甲骨文创始人成全球第二富豪 | 一周国际财经


◆当地时间7月18日,特朗普签署《天才法案》,确立美国数字稳定币监管框架。此前,美国众议院通过三项加密货币法案,过程曲折,经历了长达8小时的创纪录程序性投票。特朗普从看空加密货币到力挺,意在维护美元霸权、解决美国国债问题、维护华尔街利益及个人利益。美元稳定币全球扩张引发担忧,49国启动央行数字货币试点以应对,全球制度竞赛与防御战已全面展开。
◆特朗普起诉默多克和新闻集团索赔100亿美元;沃勒表态“愿意接替鲍威尔”;甲骨文创始人身家逾2900亿美元成全球第二富豪;美国驻土耳其大使:以色列与叙利亚已同意停火;马斯克旗下公司推AI男友“Valentine”。

展开全文
一场8小时的投票:美国“加密周”暗流涌动!
从“看空”到“力挺”,特朗普为何拥抱稳定币?
当地时间7月18日,美国总统特朗普在白宫正式签署《指导与建立美国稳定币国家创新法案》(简称《天才法案》),标志着美国首次正式确立数字稳定币的监管框架。前一日,美国国会众议院经表决通过包括《天才法案》在内的三项加密数字货币法案。
然而,这场看似顺理成章的立法进程,却在众议院经历了长达8小时、创下电子投票系统启用以来最长纪录的程序性投票,甚至出现了部分共和党议员拒绝听从特朗普敦促的罕见一幕。这表明,加密货币,尤其是锚定美元的稳定币,早已不再是单纯的金融创新话题,而是演变为一场关乎美元霸权、美国国家债务乃至个人政治利益的深刻制度博弈。
更令人好奇的是,特朗普本人,这位曾一度极度看空加密货币的批判者,如今为何摇身一变,成为了其最坚定的鼓吹者?
与此同时,随着美国监管的“放权”,由私营机构发行的“数字美元”正加速向全球外溢,并已促使全球多个主要经济体加快寻求应对方案,一场围绕未来数字货币标准的全球竞赛,已然拉开序幕。
一波三折的“闯关”——一场创纪录的国会投票
特朗普定义的“加密货币周”,其开局并不顺利。
在7月15日的众议院程序性投票中,由于13名共和党议员意外“反水”,三项备受关注的加密货币法案未能如期进入表决程序。就在当天早些时候,特朗普还在其社交平台“真实社交”上为“加密货币周”高调造势:“众议院即将就一项重大法案投票,该法案将使美国成为数字货币领域无可争议的头号领导者——没人能比我们做得更好!”他还明确要求所有共和党议员“全员投赞成票”。

资料来源:央视新闻
次日,僵局才被打破。据央视新闻援引美国媒体的报道,在经历了长达8小时、创下自启用电子投票系统以来最长时间纪录的投票后,美国众议院最终以217票对212票的微弱优势,通过了有关加密货币法案的程序性投票,允许法案正式进入辩论程序。
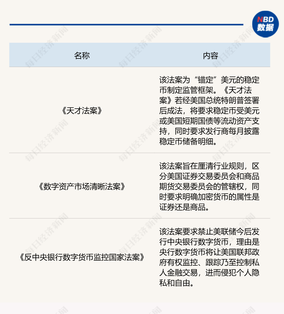
当地时间7月17日,《天才法案》、《数字资产市场清晰法案》以及《反中央银行数字货币监控国家法案》终于在美国众议院得以通过。
据新华社援引《金融时报》的报道,《天才法案》的通过,将为美国银行自主发行数字资产铺平道路。摩根大通首席执行官杰米·戴蒙和花旗银行首席执行官简·弗雷泽等华尔街高管,都已对开辟这一新业务跃跃欲试。
另外两项法案则仍面临不确定性。《数字资产市场清晰法案》是一项旨在对不同数字资产进行定义和监管权划分的市场结构改革法案,仍需提交参议院审议。众议院金融机构委员会的民主党议员玛克辛·沃特斯对此表示强烈反对,称其“将为下一场金融危机埋下种子”。而旨在禁止美联储发行央行数字货币(CBDC)的《反中央银行数字货币监控国家法案》,也需提交参议院审议,但因其争议较大,前景难料。
对于加密货币立法,美国国内的意见分歧明显。支持者认为,在加密货币市场迅速增长的背景下,通过立法可以为行业和数字资产制定明确规则,推动其更广泛地使用,并确保美国在数字支付领域保持领先。而批评者则担忧,这些法案并未对加密货币行业施加足够严格的监管,将给消费者乃至整个金融体系带来新的、难以预料的风险。
从看空到力挺——特朗普拥抱稳定币的四重盘算

图片来源:视觉中国
时间回到2019年,特朗普曾在社交媒体上公开表示,他“不喜欢比特币和其他加密货币,因为它们不是货币,价值波动性极大,且凭空而来”。然而,在2024年的竞选期间,他却一改常态,高调宣称“将让美国成为全球加密之都”。进入2025年1月,他甚至突然宣布发行一款以个人名字命名的加密货币——特朗普币,其市值曾在一夜之间飙升600%。
从坚定的批判者,到狂热的鼓吹者,特朗普的这一戏剧性转变,背后至少隐藏着四重盘算。
首先,维护美元霸权。香港中文大学(深圳)前海国际事务研究院助理院长包宏博士在接受《每日经济新闻》记者(以下简称每经记者)采访时指出,特朗普力推稳定币法案,是希望通过合规的美元稳定币生态,在数字领域延伸美元的全球影响力。
目前,美元稳定币在全球市场中已占据绝对主导地位,其影响力甚至在某些层面超过了美元在传统国际货币体系中作为储备货币的地位。因此,支持稳定币的发展,实际上就是在巩固美元在未来数字空间的垄断地位。
清华大学副教授靳卫萍则向每经记者表示,特朗普是想用美元稳定币来解决“特里芬悖论”,既要保持美元的世界储备货币的地位,又要解决国内的贸易逆差,“他(特朗普)需要这样的金融工具吸引美元回到美国。”
其次,寻求解决美国国债问题的“新药方”。 根据法案要求,稳定币发行商需要为其发行的每一枚稳定币,提供100%的资产储备证明。这些用于储备的资金,通常会被用来购买高流动性的短期美国国债。这意味着,稳定币市场的规模越大,对美国国债的持续性需求就越强。这种新增的需求,将有助于推动美债的发行利率下行,从而直接降低美国政府本已不堪重负的利息成本。美国财政部预测,稳定币市场未来有望为美债市场带来高达2万亿美元级别的新增需求。
第三,维护华尔街利益,同时限制美联储的权力。 特朗普支持由私营机构发行的稳定币,却强烈反对由央行直接发行的数字货币(CBDC),这并非偶然。由共和党主导的美国立法机构,正试图通过立法来禁止美联储推出CBDC。其表面理由是“防止政府对公民进行金融监控”,但其深层意图,则是为私营部门,特别是华尔街的银行和加密货币企业,在未来的数字支付领域“腾出位置”,避免由央行主导数字货币的发行。
稳定币和央行数字货币,被视为两种存在竞争关系的数字货币模型,前者由市场主导,后者由央行主导。如今,美国在制度上选择“封死”后者,无疑是为前者让出了巨大的发展空间。有观察人士指出,此次的加密货币法案,实际上是由银行和加密货币行业的游说团体共同推动的,加密货币行业已迅速成为华盛顿一股不容忽视的重要政治力量。
最后,也符合特朗普的个人经济利益。 特朗普家族与加密货币之间存在着直接的经济联系。自2023年起,特朗普便开始通过发行NFT(非同质化代币)来获取个人融资,并在2024年的美国大选中,接受了大量来自加密货币团体的政治赞助和游说。
此外,特朗普家族还持有加密货币项目World Liberty Financial的大量股份,该项目已推出了自己的稳定币USD1。根据特朗普在今年6月发布的一份公开财务披露文件显示,仅在2024年,他就在World Liberty Financial的代币销售中获利高达5735万美元。
全球的警惕与“防御战”——49国启动央行数字货币

图片来源:视觉中国
美国为私营的美元稳定币铺平合规道路,并试图在制度上放弃央行数字货币(CBDC)的路径,这意味着美元正试图借助一种全新的链上形态,加速其在全球范围内的扩张。这种由私营机构发行、以美国国债为主要储备、并受美国法律监管的“数字美元”,引发了全球多个经济体的深切担忧。
前希腊财长瓦鲁法克斯将其形容为“定时炸弹”:发行商为追求利润,倾向于在合规边缘投资高风险高收益资产,埋下挤兑隐患。更严峻的是,在全球系统中份额巨大的境外美元稳定币一旦崩溃,可能引发难以控制的全球金融危机。
中国社会科学院金融研究所副所长张明也指出,真正可能对国际金融体系产生重大冲击的加密货币其实就是稳定币。
欧洲央行执行委员会成员皮耶罗•西波洛内直言,美国推广美元稳定币“引发对欧洲金融稳定和战略自主权的担忧”。美元稳定币占全球99%市场份额,大大增加了“数字美元化”风险,侵蚀他国货币政策有效性。为此,欧洲央行加速推进数字欧元,视其为“巩固欧洲主权”的关键,旨在减少对美国支付平台的依赖,维护欧元地位,直接与美元稳定币竞争。
欧盟并非孤例。大西洋理事会《CBDC追踪报告》显示,截至2025年7月,已有创纪录的49国启动正式央行数字货币(CBDC)试点。美元稳定币的推进正促使多国加快CBDC项目并制定稳定币监管法规,以应对美国稳定币政策。
一些没有推进央行数字货币(CBDC)的国家也在用其他方式进行抵抗。
例如,日本采取“有限接纳、严格监管”的策略。2023年修订生效的《支付服务法》规定,只有银行、信托公司和获得特别许可的机构,才能在日本发行稳定币,且必须100%以法币储备支持。海外美元稳定币想要进入日本市场,必须通过本地中介“落地”,否则视为非法。
大西洋理事会认为,许多央行行长将日益强烈反对通过稳定币将美元的全球角色拓展到数字领域。一场由美国稳定币立法引爆,关乎货币主权、金融稳定与未来数字货币标准的全球性制度竞赛与防御战,已全面展开。

沃勒公开表态“愿接替鲍威尔”

美联储理事沃勒 图片来源:视觉中国
当地时间7月18日,美联储理事沃勒公开表达了对美联储主席职位的兴趣,同时暗示7月降息的可能。沃勒表示,如果他的同事们在7月29~30日的会议上决定不降息,他可能会提出异议。
市场普遍预期为9月降息,而沃勒对7月降息的呼吁,显然比市场共识更为激进。
沃勒还就接替现任主席鲍威尔的可能性发表了直率评论。当被问及如果特朗普总统邀请他出任美联储主席,他会作何反应时,沃勒回答:如果总统让我担任美联储主席,我会答应。
当前,特朗普政府对美联储主席鲍威尔的持续施压。当地时间7月16日,特朗普虽表示“极不可能”解雇鲍威尔,但又暗示“除非他因欺诈问题而必须离职”,使得围绕美联储领导层的变动仍充满不确定性。
市场担忧,如果美联储的新领导层按照特朗普的意愿无底线降息,通胀可能会失控。担忧的同时,市场目前讨论最多的还有,赶走了鲍威尔,特朗普是否就能如愿随意降息呢?答案似乎是否定的。
美联储的货币政策决定并非由美联储主席一人独断,而是由联邦公开市场委员会(FOMC)做出 。FOMC由华盛顿的七名理事以及12位美联储地区联储主席中的五位组成。目前,FOMC中只有两位理事沃勒和鲍曼明确赞成立即降息,而大多数理事的任期将持续到特朗普的任期结束。鲍威尔的任期将于明年5月结束。
FHN Financial首席经济学家克里斯·劳(Chris Low)称,“虽然理论上,美联储主席有相当大的影响力,但这种影响力在一定程度上取决于其达成共识的能力。如果得不到其他委员的支持,主席也做不了太多。”
沃勒也强调,无论总统选择谁来担任美联储主席,此人都必须获得金融市场的信任,否则通胀预期和利率都将上升。
特朗普起诉默多克和新闻集团索赔100亿美元

美国总统特朗普 图片来源:视觉中国
据央视新闻,当地时间7月18日,美国总统特朗普对新闻集团、道琼斯公司、传媒大亨鲁珀特·默多克及两名《华尔街日报》记者提起诽谤诉讼。
据悉,特朗普指控《华尔街日报》刊登其致爱泼斯坦的“伪造信件”,并向被告寻求至少100亿美元赔偿。特朗普称被告“蓄意中伤”,已对其造成“巨大的经济和声誉损害”。
当地时间7月17日,特朗普在其社交媒体“真实社交”发文怒斥《华尔街日报》刊登其致爱泼斯坦的“伪造信件”,称“这不是我的话,我也不画画”。特朗普称此举是“又一个假新闻案例”,并否认与爱泼斯坦有任何不当关联。
《华尔街日报》7月17日报道称,2003年爱泼斯坦50岁生日时,朋友麦克斯韦尔为其准备的一份皮革装订生日纪念册中,有特朗普的署名信件,信件风格轻佻,包含几行文本。信件内文本以第三人称撰写,模仿特朗普与爱泼斯坦间虚构对话。
当地时间7月18日,美国司法部正式要求纽约曼哈顿联邦法院解封爱泼斯坦案的大陪审团记录。
富商爱泼斯坦与大量美国政商名流交往密切,因涉嫌性犯罪被捕后,于2019年8月死于狱中,被判定为“自杀”。特朗普去年竞选总统时曾承诺公布爱泼斯坦“客户名单”,揭露爱泼斯坦罪行及其死亡背后的真相。
美国驻土耳其大使:
以色列与叙利亚已同意停火

7月16日在叙利亚首都大马士革拍摄的在以色列空袭中受损的叙“总参谋部”大楼。图片来源:新华社发 阿马尔·萨法尔贾拉尼 摄
据央视新闻,当地时间7月18日,美国驻土耳其大使兼叙利亚问题特使汤姆·巴拉克称,以色列与叙利亚已同意停火。巴拉克说,停火得到土耳其、约旦等邻国支持。
对于上述消息,以色列和叙利亚方面暂无回应。
据新华社,叙利亚政权18日说,将向南部苏韦达省专门派遣一支部队,以化解当地武装冲突,同时采取政治和安全措施使局势尽快恢复平静。据《以色列时报》当天以一名不愿公开姓名的以色列官员为消息源报道,由于叙南部局势持续不稳,以方将“允许”叙政权安全部队“有限度”进入苏韦达省48小时。
本月13日,苏韦达省德鲁兹武装派别与贝都因部落爆发激烈冲突,叙政权安全部队随后介入并与德鲁兹武装派别发生交火。以色列很快以保护叙利亚德鲁兹人为由介入,先是轰炸叙政权在苏韦达省和德拉省的军事目标,又于16日猛烈空袭叙首都大马士革重要目标。
继“AI女友”后,
马斯克再推AI男友“Valentine”

马斯克 图片来源:视觉中国
马斯克旗下的xAI本周起大力推广其“虚拟AI陪伴者”产品。继二次元“AI女友”Ani后,7月18日,马斯克在X上宣布将推出“AI男友”Valentine。
马斯克透露,Valentine的命名源自小说《异乡异客》的主角,而xAI旗下聊天机器人Grok的名称同样出自该书。据悉,xAI旗下所有AI陪伴类产品均由Grok驱动,支持用户与拟人化动画角色进行互动。
不过,此前推出的两款产品引发了不少争议。首批亮相的产品包括一只名为Bad Rudy的红熊猫和一位动漫风格的“AI女友”Ani。外媒分析称,这两款产品显然设计上就带有争议性,xAI似乎有意强化“边缘化”“挑衅性”的品牌风格。
当地时间7月15日,马斯克在X平台上表示,陪伴者未来将支持自定义功能,用户可创建独一无二的专属AI角色。但目前来看,相关角色过度性化的设计已引发外界担忧。

全球加密货币市值首破4万亿美元
甲骨文创始人跃居全球第二富豪
本周,美股三大指数涨跌不一。标普500指数累计上涨0.59%,纳指累涨1.51%,道指累跌0.07%。
“美股七姐妹”中,英伟达累计上涨4.54%,连涨八周。
此外,甲骨文本周大涨近7%,其董事长拉里·埃里森凭借2916亿美元身家,跃居福布斯全球富豪榜第二位。
特朗普签署稳定币法案,以太坊日内一度站上3600美元,截至发稿,本周累涨18.36%。比特币价格一度创下超过12万美元的历史新高。据数字资产数据提供商CoinGecko称,截至周五,加密货币总市值首次突破4万亿美元。
美元指数本周涨逾0.6%,报98.48。
现货黄金本周累跌0.16%,纽约期金累跌0.25%。




免责声明:本文内容与数据仅供参考,不构成投资建议,使用前请核实。据此操作,风险自担。
每日经济新闻









评论